大众网记者 齐春菊 通讯员 徐继涛 淄博报道
近日,淄博市医疗保障局沂源分局对参加“国家集采药品进药店”活动的单位开展星级评定工作,沂源县22家药店被评为“集采药品进药店星级单位”,其中“山东信宏仁医药连锁有限公司沂源振兴路店”“淄博诚心医药有限公司”被评为五星级单位。
“国家集采药品进药店”活动是一项重要的便民惠民政策,原来需要到医院才能买到的低价集采药,现在能在家门口的药店即可购买,满足了群众就近就便购买低价集采药的需求。
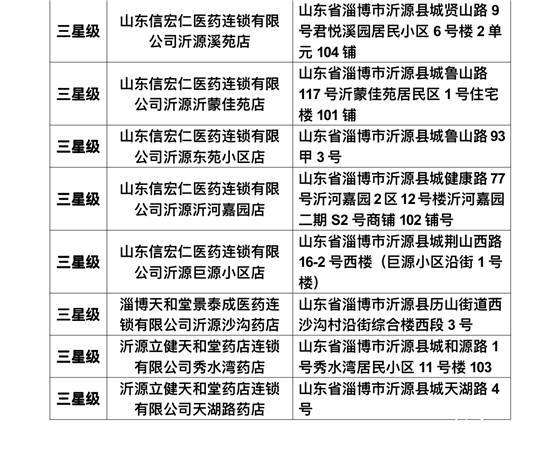
“集采药品进药店星级单位”名单:


本文地址:https://www.id99.com/health/1841.html
加入我们:微信:搜索“ID99Tech”
版权声明:本文采用[BY-NC-SA]协议进行授权,如无特别说明,转载请注明本文地址!

近来,关于黄瓜和番茄能有效降血糖的说法在网络上广为传播,很多人开始相信,停止食用这两种蔬菜,血糖就会明显降低。这样的话题引发了很多讨论,甚至有些人对自己日常的饮食做出了改变,认为只要不吃这两种蔬菜,就能轻松控制血糖。然而,医生和营养专家表示,这种说法并不准确。血糖的控制远不是简单地去除某几种食物就能

高热不退上腹隐痛消炎药怎么也不见效本以为只是普通的感冒发烧没想到CT扫描后发现上海阿婆的肝脏里居然发现一个巨大脓肿医生从中抽出一碗脓液一开始是发烧怕冷没力气,偶尔咳嗽,我们都以为是普通感冒。70岁陆阿婆回忆道,自己进行了几天常规抗感染治疗,不但没有好转,体温还一度飙升到40℃以上,并出现了腹胀和上腹